exo
Poignée d'accélérateur pour paramoteurs
AEF présente EXO,
une poignée nouvelle génération, conçue pour un pilotage classique,
EXO sera le prolongement de votre bras et de votre main.

CARACTÉRISTIQUES DE LA POIGNÉE EXO :
# Poignée livrée complète, gaine de longueur 140 cm
# Matière PA6 modifié, matière validée sur le Caméléon.
# Ambidextre, montage indifféremment main droite ou main gauche
# Capacité maximum de débattement : 30 mm
# Switchs ON et OFF, démarreur électrique et coupure moteur
# Quatre fils électriques, 2 pour le ON et 2 pour le OFF
# Cruise contrôle millimétrique, libérable d’une main cas d’urgence
# Fichier 3D fourni pour impressions 3D personnelles de pièces de rechange
# Sangle dragonne réglable
# Notice d’installation et instruction d’utilisation




ERGONOMIE
PRISE DE LA SANGLE EN MAIN DROITE ET MAIN GAUCHE, EN DRAGONNE.

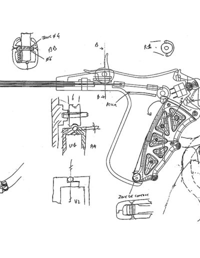
ANATOMIE



CRUISE CONTRÔLE
ROCKER ON/OFF
GACHETTE
Ressort Cruise contrôle
Axe Cruise contrôle
Arrêts de cable
Suspente
Aramide 2 mm
Axe Gachette
Switch 5 A
Ressorts Rocker
Axe Poulie
Poulie
Vis Métal
Vis spéciales Plastique

4 Fils électriques
2 fils OFF et 2 fils ON
Collier serti
Gaine extérieure
Gaine thermo rétractable
Arrêt de Câble
Câble vélo
Ressort Câble
usage éventuel
exo
Processus de création d’une poignée de Paramoteur
Recherches de concepts, Développement et maquettage, Design, Conception 3D, Tests physiques et Industrialisation...
Naissance de la poignée EXO
Exo a nécessité plus de 2 ans de recherche, 7 versions distinctes et plus de 15 maquettes et prototypes.
Le processus de création d’un tel outil passe par des moments d’exaltation, de réussites mais aussi d’échecs et de déceptions.
Par d’innombrables petites modifications, le puzzle se construit pas à pas… et un beau jour, tout s’assemble correctement, tout fonctionne parfaitement, un nouveau produit est né !
C’est cette histoire que nous voulons partager ici, avec une série d’images présentées chronologiquement.
IMPRESSION 3D
"Cruise control" fichiers CAD







































